冷卻塔根據水與空氣是否直接接觸分為閉式冷卻塔和開式冷卻塔。那么,兩者有什么區別呢?今天康明節能空調就帶您了解一下它們之間的區別。
首先,卡明節能空調帶您了解一下冷卻塔的工作原理:
冷卻塔是一種利用空氣與水接觸的裝置(直接或間接)冷卻水。它利用水作為循環冷卻劑,從系統中吸收熱量并將其排放到大氣中,從而降低塔內溫度,創造出可以回收冷卻水的設備。
開式冷卻塔冷卻原理
開式冷卻塔< /p>
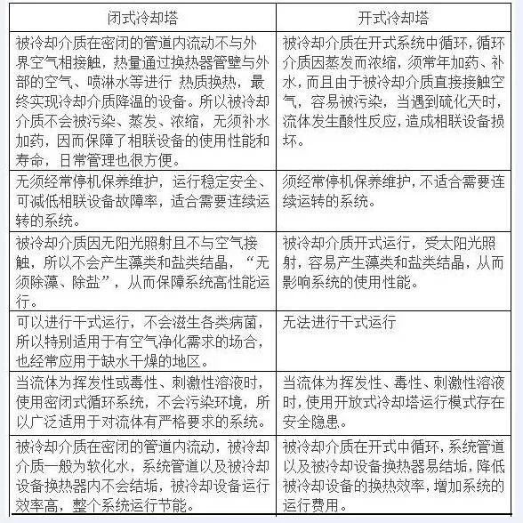
開式冷卻塔將循環水噴淋到冷卻塔填料上,通過水與空氣的接觸實現熱交換,然后風機帶動塔內空氣流動。循環將熱氣流與水進行熱交換后取出,達到冷卻的目的。這種冷卻方式初期投資較少,但運行成本較高(水耗、電耗)。
閉式冷卻塔工作原理
利用水與盤管的接觸,通過盤管外壁傳熱帶走盤管內冷卻介質的熱量,達到冷卻目的。閉式冷卻塔內的循環水僅在冷卻塔內部循環,應適當補充水管。與開式冷卻塔相比,閉式冷卻塔最明顯的特點是增加了盤管,需要冷卻的液態工質在盤管內流動,不與水直接接觸,進行熱量交換穿過管壁。
開式冷卻塔和閉式冷卻塔的區別:開式冷卻塔和閉式冷卻塔的工作換熱方式是相同的,都是利用水進行熱量交換。首先,兩種冷卻塔兩種冷卻塔的冷卻效果是相同的,但是開式冷卻塔和閉式冷卻塔的設計結構完全不同,循環過程也不同。
簡單來說,有兩個循環:內循環和外循環。沒有填料,主要核心部分是銅管表面冷卻器。1.內循環:與目標設備連接,形成閉式循環系統(循環介質為軟水)。冷卻目標設備并將目標設備的熱量帶至冷卻單元。
2.外循環:在冷卻塔內,對冷卻塔本身進行冷卻。它不與內部循環水接觸,僅通過冷卻塔內的銅管表冷器進行熱交換和散熱。在這種冷卻方法中,電機的運行是根據水溫通過自動控制來設置的。兩個循環,春夏季節環境溫度較高時,需要同時運行兩個循環。秋冬季節,環境溫度不高,大多數情況下只需進行一次內循環。
開式冷卻塔和閉式冷卻塔的優缺點比較。開式冷卻塔具有結構簡單、成本低、維護保養方便等優點。它們是早期冷卻設備中最常用的設備。但開放式冷卻塔的風扇電機和葉片暴露在空氣中,運行時噪音較大;由于是開放系統,冷卻塔運行時會出現水漂現象,造成水損失。頻繁補水也會對冷卻水造成一定程度的污染,造成水質下降,外部雜物也會進入冷卻水中,造成水質污染;開式冷卻塔的冷卻水壓力損失高于閉式冷卻塔。閉式冷卻塔的優點1.由于閉式冷卻塔是全閉式循環冷卻,不會有雜物進入冷卻管道系統,造成管道堵塞; 2、閉式冷卻塔為軟水循環冷卻,在高溫下不會產生水垢,導致冷卻管道系統結垢; 3、閉式冷卻塔占地面積小,無需開挖水池,易于搬遷,節約用水,降低能耗; 4..閉式冷卻塔采用風冷蒸發和吸熱雙重冷卻方式,冷卻效率高; 5、可直接冷卻水、油、酒精、淬火液、鹽水、化學液體等介質,介質無損失,成分穩定; 6..由于采用閉式循環,介質不受環境影響,不會污染環境; 7、冷卻水壓力損失比開式冷卻塔小。
閉式冷卻塔的缺點1、由于大量使用換熱性能高但價格昂貴的銅盤管,閉式冷卻塔一般價格較貴。 2、北方地區冬季氣溫較低。如果不采取有效的防凍措施,可能會出現冷卻器局部結冰、破裂的情況。但總的來說,如果閉式冷卻塔維護得當,從長遠來看,由于閉式冷卻塔本身節能降耗的特點,以及其較長的使用壽命和穩定的冷卻性能,總項目成本將相當或略高。低于開放式冷卻塔。開式冷卻塔與閉式冷卻塔性能對比耗水量對比
開式冷卻塔與空氣直接接觸,水的蒸發量比較大。冷卻水全天不斷循環,冷卻塔產生的水具有一定的溫度。因此,開放式冷卻塔的環境溫度比較高,因此水的蒸發量會比自然環境中的蒸發量多。按照目前通用的計算方法,開式冷卻塔的耗水量比閉式冷卻塔高100倍。閉式冷卻塔的用水量可有效控制在0.01%,開式冷卻塔的用水量在1%左右。
能耗對比
開式冷卻塔的揚程比閉式冷卻塔低。閉式冷卻塔還需要設計噴淋系統輔機等設備。因此,設備的用電量會在一定程度上增加,從而導致功耗過大。閉式冷卻塔的噴淋和輔機并不總是作為冷卻環節開啟。當溫度相對較高時它們會打開以幫助冷卻。溫度下降后,它們會自動停止。因此,閉式冷卻塔的消耗增加。與啟動冷卻塔相比,功率不會有太大差異。
封閉式冷卻塔冷卻塔起源于蒸發冷卻器,但實際上是一種結合了水冷冷卻器和傳統冷卻塔性能的熱交換器。它也是水冷卻器和空氣冷卻器之間的熱交換器。 ,所以有的廠家稱之為“蒸發式冷風機”。目前此類冷卻設備的形式有很多種。它們的共同特點是在間壁換熱器外部噴水并強制通風。熱量從間壁換熱器中被冷卻的流體通過壁傳遞到壁外的噴霧。然后噴淋水通過噴淋水與空氣之間的強制對流傳遞到空氣中,噴淋水向空氣的傳熱主要由噴淋水的蒸發潛熱和噴淋水與空氣之間的顯熱交換組成。噴霧水和空氣。由于被冷卻的流體在間壁換熱器和外部工藝設備之間呈閉路循環流動,不同于一般冷卻塔中被冷卻的流體與空氣直接接觸,因此被稱為“閉式塔”,相應的冷卻塔一般稱為“開式塔”。
以上是康明節能空調總結的開式冷卻塔和閉式冷卻塔的區別。更多冷卻塔問題請咨詢冷卻塔廠家康明節能空調


以上就是工業冷卻塔維修廠家廣東康明節能空調為大家帶來(開式冷卻塔和閉式冷卻塔有什么區別?,開式冷卻塔和閉式冷卻塔)介紹,希望對大家有所幫助,更多冷卻塔資訊請繼續關注我們吧。
廣東康明節能空調是專業從事冷卻塔銷售以及配件維修主要銷售金日冷卻塔及配件維修,良機冷卻塔及配件維修,馬利冷卻塔及配件維修,BAC冷卻塔及配件維修,斯頻德,康明,明新,菱電等冷卻塔配件以及維修,廣東康明節能空調期待與您的合作!
本文鏈接:http://www.wangkuandian.cn/baike/9499.html
廣東康明節能空調有限公司
聯 系 人:
王經理
聯系電話:
13728927868
公司郵箱:
km23055667@163.com
公司地址:
深圳市龍華區龍華大道2125號衛東龍商務大廈A座1916A